跳到主要內容區
國立東華大學-會計與資訊管理國際學士班
首頁
系所介紹
設立宗旨
師資陣容
系辦成員
場地設備
系所位置
Office Hour
招生資訊
新生專區
課程規劃
課規查詢
課程地圖
各學年度課程規劃表
學期課表
登出
NDHU
English
About Us
Faculty
Degree Program
Academic Performance
Admission
Link
Curriculum
本功能需使用支援JavaScript之瀏覽器才能正常操作
首頁
招生資訊
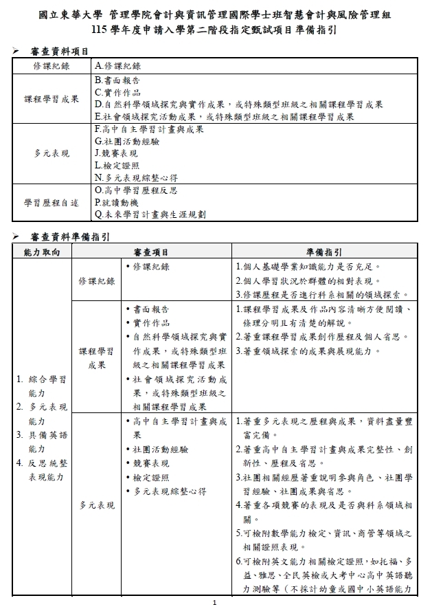
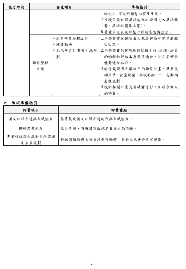
【招生資訊】115學年度會計與資訊管理國際學士班(智慧會計與風險管理組)申請入學審查資料項目及準備指引
115學年度管理學院會計與資訊管理國際學士班(智慧會計與風險管理組)申請入學第二階段指定甄試項目準備指引.pdf
瀏覽數:
Close (Esc)
Share
Toggle fullscreen
Zoom in/out
Previous (arrow left)
Next (arrow right)